Home
Ajuda
Regras
Pesquisa
Login
Registrar
Bem-vindo,
Visitante
. Por favor faça o
Login
ou
Registro
.
15 de Dezembro de 2025, as 18:01:20
1 Hora
1 Dia
1 mês
1 Ano
Sempre
Login com nome de usuário, senha e duração da sessão
Handmades
>
Lançamento de Novos Projetos
>
Amplificadores valvulados
>
Amplificadores Palmer : Esquemas para Manutenção
Páginas:
1
2
3
4
5
6
7
8
9
10
11
12
13
14
1
...
8
9
[
10
]
11
12
...
14
Ir para o Fundo
« tópico anterior
tópico seguinte »
Imprimir
Autor
Tópico: Amplificadores Palmer : Esquemas para Manutenção (Lida 226597 vezes)
xformer
Administrator
DIY Freak
Offline
Sexo:
Mensagens: 6.371
Obrigado
-Dado: 75
-Recebido: 2090
e^(i x pi)+1=0
Re: Amplificadores Palmer : Esquemas para Manutenção
«
Responder #135 :
28 de Setembro de 2019, as 11:51:24 »
Citação de: A.Sim em 28 de Setembro de 2019, as 11:45:01
Olá.
Ficou pior ainda - qual a finalidade do zener ? ? ? Proteger a isolação filamento-catodo em caso de falha do resistor de catodo ? Isso não faz sentido; use um resistor de maior potência ! E de fio, para maior segurança !
O que está escrito:
Citar
A parallel 150V Zener diode across each cathode ‘fuse’ is preferable. If a cathode fuse fails, and the valve itself is still ok, then the zener diode aims to keep the cathode from rising more than the valve’s cathode-to-heater voltage limit (200V for most valves, although 100V for EL34, and 150V for the KT’s). Initially, high current flows in the cathode circuit and Vak will be low with the fuse still intact. If the bias supply has failed then the grid may be up to 0V and Vgk~0V. When the fuse fails, Vgk will go negative as cathode voltage increases, and Vk will increase to the Zener voltage. If the grid is stuck at 0V, then Vgk ~ -150V and in deep cutoff, so little current flows through the Zener diode, and a normal 1-5W Zener will dissipate little power. If the valve were damaged, and the fuse opened, then the Zener would likewise be damaged (but it is <<$1, so is a fair trade-off).
Registrado
O que se escreve com "facilidade" costuma ser lido com dificuldade pelos outros. Se quiser ajuda em alguma coisa, escreva com cuidado e clareza. Releia sua mensagem postada e corrija os erros.
A.Sim
Handmaker
Offline
Sexo:
Mensagens: 1.241
Obrigado
-Dado: 86
-Recebido: 368
Re: Amplificadores Palmer : Esquemas para Manutenção
«
Responder #136 :
28 de Setembro de 2019, as 12:33:24 »
Olá.
Ficou mais pior ainda, pois a eficácia da proteção, na primeira situação, ( Vgk = 0 ) depende de quão rápido o resistor de catodo abre. Se é para a proteção funcionar, então, deve-se pôr um fusível no catodo, ao invés do resistor, que tem uma inércia térmica grande e vai levar um tempo precioso para abrir ( enquanto isso, a válvula opera na sobrecarga ). Na segunda situação, então, não vai haver proteção nenhuma e a salvação virá do fusível de +B ( se existir ). Resultado : são necessários três fusíveis ao invés de um...
Conclusão : um único fusível de +B resolve o problema em ambas as situações ( com vantagem ) sem a necessidade dos zeners.
-----
Olá.
Eu vou confessar...estou com dúvidas sobre se realmente a tensão de catodo se eleva até a tensão de placa quando a conexão de catodo é aberta. Sim, pois, a conexão de catodo aberta significa uma resistência de catodo não nula e suficientemente elevada para que se forme, do ponto de vista do catodo, um circuito em anodo comum ( seguidor de catodo ) onde a corrente através da válvula é controlada pela tensão de grade e pela queda no resistor de catodo.
No seguidor de catodo tem-se que a tensão de grade = tensão grade-catodo + queda no resistor de catodo, e as coisas se ajustam de forma que a tensão grade-catodo seja tal que proporcione a queda de catodo necessária para que a coisa se equilibre. Então, à medida que a resistência de catodo aumenta, a queda de tensão no resistor de catodo se aproxima da tensão de corte da válvula, pois é necessário reduzir a corrente através da válvula. Assim, com catodo aberto, a corrente de catodo é nula, o que força a tensão grade-catodo ser igual à tensão de corte da válvula. Assim, se a tensão de grade é zero e o catodo é deixado em aberto, a tensão de catodo subiria só até o valor que provoca o corte da válvula - cujo valor geralmente é insuficiente para romper a isolação catodo-filamento...
Será ? Faz sentido, mas temos dentro da válvula correntes iônicas que podem perturbar o cenário. Uma experimentação, aqui, seria bastante elucidativa...
«
Última modificação: 28 de Setembro de 2019, as 13:09:56 por A.Sim
»
Registrado
Transformadores Schatz
...The bitterness of poor quality [transformers] is remembered long after the sweetness of today's funny gadgets low price has faded from memory... (obsoletetellyemuseum)
- pelo retorno do tópico "Chinelagem" !
xformer
Administrator
DIY Freak
Offline
Sexo:
Mensagens: 6.371
Obrigado
-Dado: 75
-Recebido: 2090
e^(i x pi)+1=0
Re: Amplificadores Palmer : Esquemas para Manutenção
«
Responder #137 :
28 de Setembro de 2019, as 13:43:23 »
Eu não tenho uma 6550 e nem fonte de quase 700V. E nem quero sacrificar uma EL34.
Mas eu tenho alguns pequenos pentodos 3CB6 cuja máxima tensão catodo-filamento é de 200V (DC) e 300V (DC+pico). Posso fazer um experimento em escala menor (250V na placa) e ver o que acontece.
======================
Bom vamos lá com o resultado da experiência:
200V na placa
Resistor de 10k entre a placa e a grade de screen.
-5V na grade de controle
Filamentos ligados em 3,15Vdc sendo o terra comum ao terra do catodo (conectado a grade supressora).
Inicialmente, a tensão de catodo é 0V (aterrado). Ao se retirar a ligação do catodo com o terra, a tensão sobe para 3,4V (G1 ainda com -5V). Se desligar o -5V da grade 1 a tensão do catodo sobe até 72V (grade de controle flutuante) medido om voltimetro de 10Mohms. Se aterrar a G1, a tensão no catodo cai para 8.5V.
«
Última modificação: 28 de Setembro de 2019, as 15:09:28 por xformer
»
Registrado
O que se escreve com "facilidade" costuma ser lido com dificuldade pelos outros. Se quiser ajuda em alguma coisa, escreva com cuidado e clareza. Releia sua mensagem postada e corrija os erros.
A.Sim
Handmaker
Offline
Sexo:
Mensagens: 1.241
Obrigado
-Dado: 86
-Recebido: 368
Re: Amplificadores Palmer : Esquemas para Manutenção
«
Responder #138 :
28 de Setembro de 2019, as 18:03:34 »
Bingo !
Catodo flutuante em 8,5 V com Vg = 0. Isso significa que a 1a situação da citação nunca acontece, e que o zener não tem função.
Ponto para o fusível no +B.
«
Última modificação: 28 de Setembro de 2019, as 18:08:24 por A.Sim
»
Registrado
Transformadores Schatz
...The bitterness of poor quality [transformers] is remembered long after the sweetness of today's funny gadgets low price has faded from memory... (obsoletetellyemuseum)
- pelo retorno do tópico "Chinelagem" !
xformer
Administrator
DIY Freak
Offline
Sexo:
Mensagens: 6.371
Obrigado
-Dado: 75
-Recebido: 2090
e^(i x pi)+1=0
Re: Amplificadores Palmer : Esquemas para Manutenção
«
Responder #139 :
28 de Setembro de 2019, as 19:20:21 »
O diodo zener pode ter função sim, caso em que a grade de controle fique desconectada (flutuante) e a tensão de catodo sobe bem mais. No meu experimento foi a 72V medido com o voltímetro de 10Mohms (com o de 1Mohms mediu 68V, nesse caso a impedância de entrada é relevante, porque ela cria um caminho para os elétrons subirem do terra para o catodo - portanto a tensão real pode ser maior sem o voltímetro). É claro que não daria para fazer uma regra de três para projetar o que aconteceria com os 650V na 6550 (válvulas diferentes, curvas diferentes, etc) mas fazendo sem levar a sério, seria 650x72/200 = 234V no catodo.
Veja que no esquema do amplificador postado na primeira página, há alguns resistores no caminho do terra até as grades das válvulas (um grid stopper e um distribuidor para os dois lados do estágio de saída). Basta um mau contato e solda fria (que já foi reportado como existentes pelo Paulo - soquete e filamentos) e uma das grades pode ficar sem polarização e sem caminho para o terra (ou seja flutuante).
Depois precisa ver se o fusível no B+ vai abrir. Se três das válvulas consumirem 50mA e uma com a falha conduzir 300mA (fritando ela), somaria 450mA e o fusível de 500mA não abriria (se for o de 5A, nem a pau Juvenal), aí o resistor-fusível de catodo pode ser uma proteção a mais.
«
Última modificação: 30 de Setembro de 2019, as 09:09:12 por xformer
»
Registrado
O que se escreve com "facilidade" costuma ser lido com dificuldade pelos outros. Se quiser ajuda em alguma coisa, escreva com cuidado e clareza. Releia sua mensagem postada e corrija os erros.
A.Sim
Handmaker
Offline
Sexo:
Mensagens: 1.241
Obrigado
-Dado: 86
-Recebido: 368
Re: Amplificadores Palmer : Esquemas para Manutenção
«
Responder #140 :
28 de Setembro de 2019, as 19:30:37 »
Se a grade de controle ficar flutuante, o que acontece com a corrente através da válvula ? Dispara ? Eu acho que não; a grade vai ficar negativa devido aos elétrons coletados e a corrente através da válvula será limitada. Se nessa situação o fusível não abrir, também o resistor de catodo não vai queimar...
Alguém pode fazer a experiência ?
«
Última modificação: 28 de Setembro de 2019, as 19:33:17 por A.Sim
»
Registrado
Transformadores Schatz
...The bitterness of poor quality [transformers] is remembered long after the sweetness of today's funny gadgets low price has faded from memory... (obsoletetellyemuseum)
- pelo retorno do tópico "Chinelagem" !
xformer
Administrator
DIY Freak
Offline
Sexo:
Mensagens: 6.371
Obrigado
-Dado: 75
-Recebido: 2090
e^(i x pi)+1=0
Re: Amplificadores Palmer : Esquemas para Manutenção
«
Responder #141 :
28 de Setembro de 2019, as 19:32:44 »
Citação de: A.Sim em 28 de Setembro de 2019, as 19:30:37
Se a grade de controle ficar flutuante, o que acontece com a corrente através da válvula ? Dispara ?
Alguém pode fazer a experiência ?
Não vira um diodo ? É como se tivesse só o catodo e o anodo, sem a grade.
Registrado
O que se escreve com "facilidade" costuma ser lido com dificuldade pelos outros. Se quiser ajuda em alguma coisa, escreva com cuidado e clareza. Releia sua mensagem postada e corrija os erros.
A.Sim
Handmaker
Offline
Sexo:
Mensagens: 1.241
Obrigado
-Dado: 86
-Recebido: 368
Re: Amplificadores Palmer : Esquemas para Manutenção
«
Responder #142 :
28 de Setembro de 2019, as 19:33:57 »
Não; a grade fica negativa devido ao fato de coletar elétrons vindos do catodo e a corrente através da válvula é limitada; só não sei dizer a qual valor.
«
Última modificação: 28 de Setembro de 2019, as 19:37:11 por A.Sim
»
Registrado
Transformadores Schatz
...The bitterness of poor quality [transformers] is remembered long after the sweetness of today's funny gadgets low price has faded from memory... (obsoletetellyemuseum)
- pelo retorno do tópico "Chinelagem" !
xformer
Administrator
DIY Freak
Offline
Sexo:
Mensagens: 6.371
Obrigado
-Dado: 75
-Recebido: 2090
e^(i x pi)+1=0
Re: Amplificadores Palmer : Esquemas para Manutenção
«
Responder #143 :
28 de Setembro de 2019, as 19:43:33 »
Citação de: A.Sim em 28 de Setembro de 2019, as 19:33:57
Não; a grade fica negativa devido ao fato de coletar elétrons vindos do catodo e a corrente através da válvula é limitada; só não sei dizer a qual valor.
Bom eu não entendo porque os elétrons iriam parar no meio do caminho quando há um monte de coisa mais atrativa na placa (ou esfomeados pararem em frente a uma churrasqueira só pra sentir o cheiro do churrasco
).
===============================================
Novo experimento:
Placa com 200Vdc
Screen ligado à placa com resistor de 10k
Vgk -4V Ik = 3,63mA
Vgk -5V Ik = 1,38mA
Vgk -6V Ik = 0,38mA
Grade de controle aterrada Vgk = 0V Ik = 14mA
Grade de controle flutuante:
Va = 100V Ik = 0,45mA e tensão na grade -9,0V (medido com voltímetro de 21Mohms de impedância de entrada).
Va = 150V Ik = 0,5mA e Vg = -9,2V
Va = 200V Ik = 0,52mA e Vg = -9,2V
Va = 250V Ik = 0,47mA e Vg = -9,7V
Parece fonte de corrente.. Há, como o Asim previu, uma limitação de corrente. Então, no caso de G1 desconectada, provavelmente não abrirá o resistor de catodo. Então como ele escreveu, não há a necessidade do zener já que não haverá aumento da tensão no catodo suficiente para quebrar a isolação do catodo-filamento porque o resistor continuará intacto.
Por outro lado, caso a Vgk seja zero e a corrente dispare, abrindo o resistor de catodo, também não haverá aumento substancial na tensão de catodo para romper a isolação. Ou seja, voltamos ao ponto em que não há problema algum em se usar o resistor sensor de corrente de catodo como fusível e não precisa fazer um dimensionamento da potência dele para nunca abrir, e sem precisar do zener.
P.S. agora lembrei que esse tipo de polarização que nào é nem a fixa e nem a automática por resistor de catodo, foi usada pelo Eduardo no projeto do amplificador Baby Wonder, onde a grade de controle fica ligada ao terra por um resistor de alto valor e fica com tensão negativa como se estivesse flutuante.
«
Última modificação: 29 de Setembro de 2019, as 10:22:59 por xformer
»
Registrado
O que se escreve com "facilidade" costuma ser lido com dificuldade pelos outros. Se quiser ajuda em alguma coisa, escreva com cuidado e clareza. Releia sua mensagem postada e corrija os erros.
bossman
Administrator
DIY Freak
Offline
Sexo:
Mensagens: 6.361
Obrigado
-Dado: 1922
-Recebido: 477
Re: Amplificadores Palmer : Esquemas para Manutenção
«
Responder #144 :
29 de Setembro de 2019, as 12:00:47 »
Citação de: Paulorpcf em 27 de Setembro de 2019, as 22:17:08
Acho que vou trocar os soquetes das 6550 pois dois estão meio bambos, as válvulas ficam bem soltas.
Troque correndo ! Ou ao menos de um jeito de apertar os terminais
Registrado
Ding-Ling things, low-cost = low protection! Nothing is foolproof
Paulorpcf
Iniciante
Offline
Mensagens: 160
Obrigado
-Dado: 48
-Recebido: 13
Re: Amplificadores Palmer : Esquemas para Manutenção
«
Responder #145 :
29 de Setembro de 2019, as 18:41:56 »
Apertei todos, a furacão do chassi é menor que do soquete que comprei, por sinal o melhor soquete que já vi.
Tenho te trocar as chaves de liga desliga, a de ligar o amplificador quebrou..... Está difícil achar componentes bons no Brasil de uns tempos pra cá.
Registrado
xformer
Administrator
DIY Freak
Offline
Sexo:
Mensagens: 6.371
Obrigado
-Dado: 75
-Recebido: 2090
e^(i x pi)+1=0
Re: Amplificadores Palmer : Esquemas para Manutenção
«
Responder #146 :
30 de Setembro de 2019, as 10:03:59 »
Paulo, uma coisa que eu só reparei agora: as tensões medidas nas grades de screen (pino 4) das 6550 estão muito altas. As datasheets informam que a tensão máxima é na casa dos 400 e tantos volts (425V da Svetlana, 440V da GE) e você mediu mais de 660V (mesmo as tensões máximas na placa são de 685V Svetlana e 660V GE) . Provavelmente a Palmer copiou um esquema que tinha originalmente as KT88 (cujas screen aguentam tensões na casa dos 600V e 800V na placa), mas colocou as 6550 como se fossem equivalentes sem fazer os ajustes. Por exemplo na datasheet da GE, para conseguir 100W com duas 6550, a tensão na placa é 600V, a de screen é 300V, 50mA de corrente de repouso de placa por válvula, 2.5mA de screen. Teria que aumentar o resistor ligado no screen.
«
Última modificação: 30 de Setembro de 2019, as 10:08:09 por xformer
»
Registrado
O que se escreve com "facilidade" costuma ser lido com dificuldade pelos outros. Se quiser ajuda em alguma coisa, escreva com cuidado e clareza. Releia sua mensagem postada e corrija os erros.
A.Sim
Handmaker
Offline
Sexo:
Mensagens: 1.241
Obrigado
-Dado: 86
-Recebido: 368
Re: Amplificadores Palmer : Esquemas para Manutenção
«
Responder #147 :
30 de Setembro de 2019, as 12:10:21 »
Citação de: Paulorpcf em 29 de Setembro de 2019, as 18:41:56
Apertei todos, a furacão do chassi é menor que do soquete que comprei, por sinal o melhor soquete que já vi.
Tenho te trocar as chaves de liga desliga, a de ligar o amplificador quebrou..... Está difícil achar componentes bons no Brasil de uns tempos pra cá.
Pois é, nem me diga. Dupla conferência na hora de comprar qualquer peça.
Por sorte, bons transformadores são fáceis de achar.
Registrado
Transformadores Schatz
...The bitterness of poor quality [transformers] is remembered long after the sweetness of today's funny gadgets low price has faded from memory... (obsoletetellyemuseum)
- pelo retorno do tópico "Chinelagem" !
darkislanio
Colaborador
Offline
Sexo:
Mensagens: 803
Obrigado
-Dado: 243
-Recebido: 164
Electronic Mess
Re: Amplificadores Palmer : Esquemas para Manutenção
«
Responder #148 :
30 de Setembro de 2019, as 15:45:02 »
Eu tenho sorte que adquiri muitos componentes há uns anos atrás em uma loja em Iguatu no Ceará, perto de onde morava. Era uma loja bem antiga, e que, infelizmente fechou há uns meses devido ao falecimento do dono, o Sr. Otávio Nascimento, já com mais de 90 anos. Durante uns três anos, enquanto fazia faculdade, fui adquirindo vários componentes, como chaves resistores, soquetes de baquelite e até válvulas, que por não serem testadas e estarem sem as caixas ou com as mesmas em péssimo estado, saíram por 5 reais cada, na época. Deu pra fazer um bom estoque, e me arrependo de não ter comprado todas elas. As chaves que comprei na época, de alavanca, assim como as de gangorra são ótimas e bem robustas.
Registrado
"I'm always around, cause this is a lonesome town. But then again, all towns are lonesome."
Paulorpcf
Iniciante
Offline
Mensagens: 160
Obrigado
-Dado: 48
-Recebido: 13
Re: Amplificadores Palmer : Esquemas para Manutenção
«
Responder #149 :
30 de Setembro de 2019, as 19:34:40 »
Citação de: xformer em 30 de Setembro de 2019, as 10:03:59
Paulo, uma coisa que eu só reparei agora: as tensões medidas nas grades de screen (pino 4) das 6550 estão muito altas. As datasheets informam que a tensão máxima é na casa dos 400 e tantos volts (425V da Svetlana, 440V da GE) e você mediu mais de 660V (mesmo as tensões máximas na placa são de 685V Svetlana e 660V GE) . Provavelmente a Palmer copiou um esquema que tinha originalmente as KT88 (cujas screen aguentam tensões na casa dos 600V e 800V na placa), mas colocou as 6550 como se fossem equivalentes sem fazer os ajustes. Por exemplo na datasheet da GE, para conseguir 100W com duas 6550, a tensão na placa é 600V, a de screen é 300V, 50mA de corrente de repouso de placa por válvula, 2.5mA de screen. Teria que aumentar o resistor ligado no screen.
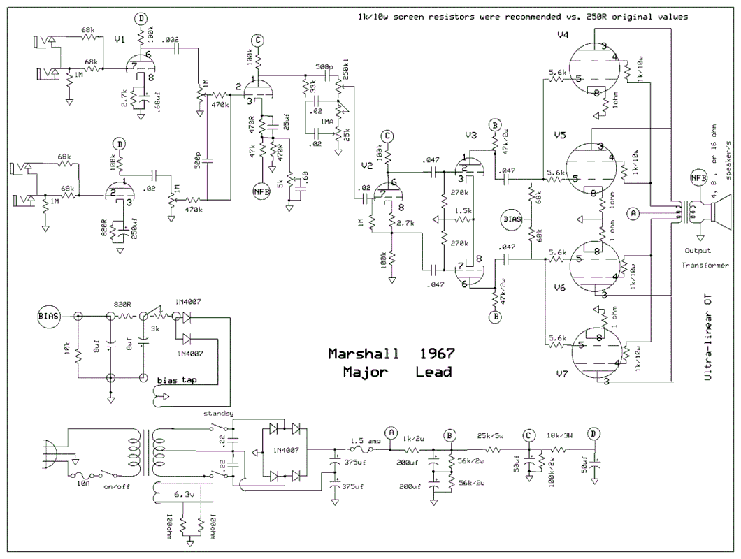
xformer, por esse esquema de Major o resistor de screen original seria 250R, mas recomendam a troca por 1K.
Achei outros Major com 250R e com 1K.
Posso fazer?
Nesse esquema o resistor de catodo é 1R, deixo o 47R ou troco por 1R?
Não teria de modificar o regulador de Bias?
Registrado
Páginas:
1
2
3
4
5
6
7
8
9
10
11
12
13
14
1
...
8
9
[
10
]
11
12
...
14
Ir para o Topo
Imprimir
« tópico anterior
tópico seguinte »
Ir para:
Por favor selecione um destino:
-----------------------------
Fórum Geral
-----------------------------
=> Solicitação de Novos Registros
=> Avisos
=> Alto-falantes
=> Amplificadores
=> Microfones
=> Luthieria
=> Placas de Circuito Impresso
=> Eletrônica
=> Ferramentas, Instrumentos, Maquinário e Gambiarras
=> Microcontroladores e Eletrônica Digital
=> Coluna Home Studio
=> Pedais e efeitos
=> Samples, Vídeos e Músicas
=> Softwares
=> Área do Iniciante
-----------------------------
Lançamento de Novos Projetos
-----------------------------
=> Amplificadores transistorizados
=> Amplificadores valvulados
=> Caixas para alto-falantes
=> Pedais de efeito
=> Layout de projetos
-----------------------------
Dúvidas e Sugestões
-----------------------------
=> Críticas e Elogios
=> Dúvidas
=> Sugestões
-----------------------------
Compra/Venda
-----------------------------
=> Componentes e peças para construção
=> Equipamentos Usados
=> Projetos Montados
-----------------------------
Off Topic
-----------------------------
=> Conhecimento
=> Humor
-----------------------------
Dúvidas e Sugestões
-----------------------------
=> Resenhas - Reviews
===> Amplificadores
===> Guitarras
===> Pedais
-----------------------------
Off Topic
-----------------------------
=> Off-Topic
-----------------------------
Fórum Geral
-----------------------------
===> Arduino
===> Microchip PIC
===> Atmel AVR ATMEGA
-----------------------------
Compra/Venda
-----------------------------
=> Outros (revistas, livros, discos, serviços, etc)
-----------------------------
Off Topic
-----------------------------
=> Jornal
-----------------------------
Fórum Geral
-----------------------------
=> Lata Velha
=> Impressão 3D
===> Raspberry Pi
=> Modelos SPICE
Carregando...
SimplePortal 2.3.3 © 2008-2010, SimplePortal