Home
Ajuda
Regras
Pesquisa
Login
Registrar
Bem-vindo,
Visitante
. Por favor faça o
Login
ou
Registro
.
01 de Fevereiro de 2026, as 05:01:08
1 Hora
1 Dia
1 mês
1 Ano
Sempre
Login com nome de usuário, senha e duração da sessão
Handmades
>
Lançamento de Novos Projetos
>
Amplificadores transistorizados
>
Montagem de Power com TDA7294
Páginas:
1
2
3
4
5
6
7
8
9
10
11
12
13
14
15
16
17
18
1
...
15
16
[
17
]
18
Ir para o Fundo
« tópico anterior
tópico seguinte »
Imprimir
Autor
Tópico: Montagem de Power com TDA7294 (Lida 195269 vezes)
Marcus Vinícius
Colaborador
Offline
Sexo:
Mensagens: 908
Obrigado
-Dado: 104
-Recebido: 81
Re: Montagem de Power com TDA7294
«
Responder #240 :
25 de Setembro de 2018, as 16:19:47 »
Citação de: Marcus Vinícius em 22 de Maio de 2013, as 14:53:21
Ainda não, to fazendo bastante lab testes, antes de divulgar tudo!
Demorei bem pouco pra voltar com as fotos....
Minha vida mudou drasticamente e só fui voltar pra música agora.
---
O meu projeto morreu?
O Projeto é legal apesar dos problemas que eu enfrentei. Incrivelmente ainda tinha guardado, reli esse tópico e outros antes de postar novamente, hoje compreendi algumas respostas que na época não entendia e vou encarar de novo o projeto amp.
Qual o problema então?
O Power continua com o mesmo Problema, uma saturação e é porque minha fonte opera muito próximo a tensão máxima do CI (TDA7294 +-40Vcc), isso acontece porque meu transformador é 28+28 e não 24+24 conforme recomendado para atingir os 70w reais com 0,5 de distorção, com 28+28 gera 10% de distorção segundo debates desse mesmo tópico.
Quando eu ligo direto a guitarra no power, por ter baixo ganho, toco sem grande parte da saturação ou percebo menos, e até consigo tocar por muito tempo sem que aconteça um pequeno "shutdown"*** realmente raro
Também é provável que os pequenos "shutdowns"*** que sofro ao tocar em volumes maiores são a proteção contra curto que tem, baseado no que li no datasheet, que são ativadas quanto o pré gera o ganho necessário!
shutdowns***
= Eu chamo de shutdowns as falhadas que ele da no sentido de cortar o som. Acredito que a proteção contra curto citada no datasheet do TDA7294, desliga o ci quando eu possivelmente em pico ou oscilação de rede supero os +-40Vcc, o efeito prático é que eu to tocando uma base e ele da uns cortes, como se falhasse, quem já deixou carro acabar a gasolina sabe do que eu to falando.
Não chega a parar mas perde força e volta. Só pra reforçar, ele não silencia quando o "shutdown" ou corte acontece, chame como preferir, a sensação que dá é a mesma de quando tu tira da tomada e por um tempo os capacitores seguram a onda até silenciar, no caso do amp ele é tão rápido que fica só umas falhadas no meio, que se quem testar, testar pouco, ou der azar, nem vai percebe o defeito.
Informações do Ambiente de Teste e Uso
Alto Falante de 100w do RX-100 da Meteoro de 8 omhs, Transformador do RX-100 Re-enrolado para chegar na tensão de 28+28 (na época eu achei que era a ideal, se não teria reduzido pra 24+24). Pelo que eu li na internet tem uns 20 modelos de RX-100 alguns juram que é pra guitarra, outros pra teclado e o principal, contra baixo isso dificulta identificar a potencia do transformador, eu mantive a bitola do fio, pelo que me falaram onde comprei e pelo que vi de outros na internet é 3A. Particularmente falando eu acho muito grande e pesado para apenas 3A, mas sigo assumindo esse valor.
Como pretendo resolver o problema?
Acredito que isso seja causado pela minha fonte, se for para manter esse projeto do TDA e manter meu transformador de 28 + 28, provavel que eu precise regular a tensão de saida para reduzir, hoje oscila de 35 a 38 enquanto toco.
Se eu estiver correto, a primeira parte é contar com a ajuda dos mais experientes para pensar em como limitar essa saída da fonte simétrica, outra saída é trocar o transformador assumindo que ele é o problema.
Dificuldades:
O computador que tinha o projeto do power era do meu pai, foi roubado infelizmente então o projeto se foi, mas a fonte era muito semelhante a do cogumelo, apenas está acoplado junto do power, como verão nas fotos.
FONTE DO PROJETO DO COGUMELO:
https://s3.amazonaws.com/handmades/publico/amp-potencias/TDA7294/fonte.png
Atualização:
-Refiz a caixa e pretendo usar somente um de 12 agora...
-Eliminei o pré da conta, peguei o line out de um meteoro para testar somente meu power, também usei uma mesa de som na posição em que antes estava meu pré fender twin.
-Decidi colocar a potencia dentro da caixa, pra fazer um pré bem pequeno, e assim possívelmente trabalhar com mais de um pré sempre somente construindo os novos prés e aproveitando o mesmo power que teoricamente é bem hifi, isso é uma questão de preferência minha! Sim eu sei que da pra fazer o lineout e power in e manter tudo no cabeçote, mas como disse, pretendo construir pequenos prés e usar de acordo com a banda ou som que estiver buscando!
---
FOTOS:
Não liguem para a falta de acabamento interno, estou testando bem antes de ficar polindo.
Spoiler
(clique para mostrar ou esconder)
Ligado e Mutado:
https://s3.amazonaws.com/handmades/publico/amp-potencias/TDA7294/ligado_mutado_e_standby.jpeg
Ligado e Funcionando:
https://s3.amazonaws.com/handmades/publico/amp-potencias/TDA7294/ligado_com_som.jpeg
Interior:
https://s3.amazonaws.com/handmades/publico/amp-potencias/TDA7294/interior.jpeg
Tampa Traseira:
https://s3.amazonaws.com/handmades/publico/amp-potencias/TDA7294/tampa_traseira.jpeg
A chapa traseira pretendo refazer, meu pai fez a furação e entendeu errado, energia e sinal estão se cruzando. Quero separar os lados assim como colocar uma entrada direto pro power que desliga o falante.
Um abraço a todos e é isso ai, estou de volta!
-----
Olhando esse link, vi que para esses transformadores com tensão maior é tip mesmo e não quero enrolar de novo esse transformador, acho que já perdeu toda a confiança, estabilidade e precisão que preciso! a didática já foi...
No começo eu montei com tip mas comprei de vários lugares e vários queimaram, tem reports de problemas com esse schema de power aqui mesmo no fórum:
http://www.handmades.com.br/forum/index.php?topic=4253.0
Também nesse link vi um comentário do hgmal sobre não valer a pena produzir essas quedas de tensão em fontes, é um desperdício e possivelmente um problema!
Então voltando ao TDA, estou orçando um transformador de 24+24 5A que é o indicado pro projeto, assim posso refazer, separar a placa da fonte simetrica da do TDA7294 para facilitar a montagem, e testar o bixinho!
«
Última modificação: 03 de Outubro de 2018, as 11:15:55 por Marcus Vinícius
»
Registrado
HandMaker Colaborador em treinamento! Me desculpe se não te ajudei ou pareço redundante!
Lamer
Handmaker
Offline
Sexo:
Mensagens: 1.629
Obrigado
-Dado: 79
-Recebido: 105
Re: Montagem de Power com TDA7294
«
Responder #241 :
26 de Setembro de 2018, as 21:55:54 »
Eu fiz um Power com TDA7294, com fonte onboard, com saída para um pré.
Se quiser eu posto.
Att.
Registrado
Marcus Vinícius
Colaborador
Offline
Sexo:
Mensagens: 908
Obrigado
-Dado: 104
-Recebido: 81
Re: Montagem de Power com TDA7294
«
Responder #242 :
27 de Setembro de 2018, as 10:31:33 »
Citação de: Lamer em 26 de Setembro de 2018, as 21:55:54
Eu fiz um Power com TDA7294, com fonte onboard, com saída para um pré.
Se quiser eu posto.
Att.
Quanto tempo cara, tudo bem?
Oi, pode postar se quiser, vamos enriquecer o tópico, mas não há necessidade vou layoutar de novo! Mesmo assim da pra comparar e levantar mais dúvidas e debates!
---
O meu atual ali das fotos também é onboard, aquela fonte preta china style é só pra alimentar a ventoinha do TDA, o mute e o standby!
Pretendo separar TDA e Fonte, fica mais fácil pra dar manutenção e fazer substituição sem prejudicar um ou outro!
Ex.: Montou a fonte errado no onboard e alimentou(ligou), vai torrar o TDA!
Se for separado, antes de juntar as placas é recomendável medir a saída da fonte e mesmo sem carga para ver se como esta os +-Vcc.
E se tiver montado extremamente errado a fonte, vai danificar apenas a fonte.
---
Outra coisa que quero fazer é usar diodos no lugar da ponte retificadora, apesar de eu ter 2 pontes no meu estoque, várias vezes já ficou em falta nos fornecedores mais próximos aqui em Santa Catarina!
Assim como em alguns casos, precisarei de 1 peça só e dai tem que comprar em São Paulo, R$ 5,00 ~ R$ 10,00 do produto, soma R$ 20,00 de frete!
Diodo 6A10 até aqui na minha cidade tem! Ainda falando de ponte, teve até uma vez que só tinha uma de terminais e tive que adaptar fora da placa, aconteceu com o Paulo Shure do fórum também, a ponte era igual a da foto de baixo:
---
Essa é a visão do Marcus 5 anos depois do primeiro power, facilitar, simplificar e diminuir a chance de errar, ainda assim extremamente aberto a críticas construtivas e sugestões!
Assim que eu terminar já vem o layout de como vai ficar as duas plaquinhas!
Obrigado pela contribuição Lamer!
Abraço
«
Última modificação: 27 de Setembro de 2018, as 10:33:06 por Marcus Vinícius
»
Registrado
HandMaker Colaborador em treinamento! Me desculpe se não te ajudei ou pareço redundante!
GrAmorin
Hand MasterMind
Offline
Sexo:
Mensagens: 3.354
Obrigado
-Dado: 5
-Recebido: 226
Re: Montagem de Power com TDA7294
«
Responder #243 :
27 de Setembro de 2018, as 22:22:05 »
Não li o topico inteiro, apenas esta ultima pagina, e faz muito tempo que nao frequento o site então não estou inteiro integrado deste topico. Mas vou dar umas dicas.
Muitos fabricantes usam tensoes bem proximas da maxima aceita pelo componente. Por isso é comum queimar saídas em lugares onde a tensao da rede eletrica oscila muito.
Citação de: Marcus Vinícius em 25 de Setembro de 2018, as 16:19:47
Qual o problema então?
O Power continua com o mesmo Problema, uma saturação e é porque minha fonte opera muito próximo a tensão máxima do CI (TDA7294 +-40Vcc), isso acontece porque meu transformador é 28+28 e não 24+24 conforme recomendado para atingir os 70w reais com 0,5 de distorção, com 28+28 gera 10% de distorção segundo debates desse mesmo tópico.
Se caso voce tiver rede local de 110V (127V) voce pode fazer um teste da seguinte forma: configure o transformador para 220V e ligue no 110V, a tensao de saida será a metade (teoricamente). Com isso voce pode ver se ainda terá muita saturaçao.
Sobre os shutdowns:
Ja tive alguns problemas similares.
Ja fiz varios projetos modificados.
Sempre preferi usar amplificadores com pouca potencia, então eu costumava usar TDA2050 em quase todos meus projetos, e com isso em varios casos acontecia problema de saturaçao e tambem esses desligamentos temporarios.
Detalhe que eu usava transformador de 15+15 para o TDA2050, o que é bem adequado para este componente, e mesmo assim acontecia o "shutdown" e muita saturaçao, então vamos ver se tambem não é este o seu problema, ou um deles.
Uma coisa que deve ser observado é que se o sinal de entrada for muito alto a saturaçao será inevitavel, entao precisa adequar os niveis de sinais.
O que eu faço para solucionar?
No power eu injeto um sinal, e vejo ate que ponto (intensidade) posso aumentar, sem distorcer o sinal de saida.
Isso é feito com osciloscopio, se caso nao tiver tem um "jeitinho".
É dificil suportar ouvir um sinal agudo de 1Khz, principalmente em potencias altas, entao nesse caso pode usar um de 440Hz.
Em alguns casos pode usar um fone de ouvidos caso tenha no projeto.
Nessa alternativa voce aumenta a intensidade do sinal de entrada ate o sinal de saida começar a "trinar".
Nesse ponto é a maxima intensidade do sinal de entrada para que o power nao sature.
Entao meça com o voltimetro esse nivel de sinal.
Agora voce adequa o nivel de saida do pré.
Injete um sinal de 1Khz 100mV no pré.
Com os controles de equalizaçao e volume master (caso tiver) em max. e controle Gain no centro, ajuste o nivel de saida do pré para ter um valor proximo ao maximo (ou mais ou menos entre 65-80%) que o power aceitou sem saturar.
Conforme o caso o, para essa sujestao acima, o volume master tambem deve ser ajustado para o centro e nao em maximo, mas isso depende do projeto e dos testes feitos.
Geralmete os power baseados em TDA tem uma media de valor maximo de entrada entre 0,7 e 1V.
Tem pré que tem saida na casa dos 3-5V, principalmente os pré que o power é transistor ou pré a valvula. Por isso se faz necessario a adequaçao do nivel de sinal pré/power.
Outra coisa é observar a temperatura do TDA.
Uma fonte com riple pode fazer a temperatura do TDA subir, onde acontece os desligamentos.
Entao use uma fonte com otima filtragem.
Recomendaçao de pelo menos 1uF para cada 1mA, exemplo, se o transformador for 2A, eletroliticos de 2200uF.
Use tambem capacitores ceramicos/poliester.
Bom, falei muita agua...
Gambiarras...
Mas é um modo pratico de resolver.
Registrado
https://www.facebook.com/gr.amorin
Marcus Vinícius
Colaborador
Offline
Sexo:
Mensagens: 908
Obrigado
-Dado: 104
-Recebido: 81
Re: Montagem de Power com TDA7294
«
Responder #244 :
28 de Setembro de 2018, as 14:47:14 »
Citação de: GrAmorin em 27 de Setembro de 2018, as 22:22:05
Não li o tópico inteiro, apenas esta ultima pagina, e faz muito tempo que nao frequento o site então não estou inteiro integrado deste tópico. Mas vou dar umas dicas.
Muitos fabricantes usam tensões bem próximas da máxima aceita pelo componente. Por isso é comum queimar saídas em lugares onde a tensão da rede elétrica oscila muito.
Muito obrigado Amorim, bom "ler você" novamente!
Até hoje coloco um capacitor cerâmico nas minhas retificações e tenho minhas fonte sem ruido com tua dica do tópico de fontes! o/
Citação de: GrAmorin em 27 de Setembro de 2018, as 22:22:05
Se caso voce tiver rede local de 110V (127V) voce pode fazer um teste da seguinte forma: configure o transformador para 220V e ligue no 110V, a tensao de saida será a metade (teoricamente). Com isso voce pode ver se ainda terá muita saturaçao.
Eu procurei como reduzir de forma simples meu transformador e achei um video de um cara falando pra ligar no 110v com a chave na posição de 220v. Santa Catarina é 220v na tomada, sera que da pra ligar em um estabilizador 300va? Queimar não queima nada eu sei, mas dizem que o estabilizador é o maior achatador de onda, então a pergunta correta seria ele prejudica a fidelidade do teste de saturação?
Citação de: GrAmorin em 27 de Setembro de 2018, as 22:22:05
Sobre os shutdowns:
Ja tive alguns problemas similares.
Ja fiz varios projetos modificados.
Sempre preferi usar amplificadores com pouca potencia, então eu costumava usar TDA2050 em quase todos meus projetos, e com isso em varios casos acontecia problema de saturaçao e tambem esses desligamentos temporarios.
Detalhe que eu usava transformador de 15+15 para o TDA2050, o que é bem adequado para este componente, e mesmo assim acontecia o "shutdown" e muita saturaçao, então vamos ver se tambem não é este o seu problema, ou um deles.
Uma coisa que deve ser observado é que se o sinal de entrada for muito alto a saturação será inevitável, então precisa adequar os níveis de sinais.
O que eu faço para solucionar?
No power eu injeto um sinal, e vejo ate que ponto (intensidade) posso aumentar, sem distorcer o sinal de saida.
Isso é feito com osciloscopio, se caso nao tiver tem um "jeitinho".
É dificil suportar ouvir um sinal agudo de 1Khz, principalmente em potencias altas, entao nesse caso pode usar um de 440Hz.
Em alguns casos pode usar um fone de ouvidos caso tenha no projeto.
Nessa alternativa voce aumenta a intensidade do sinal de entrada ate o sinal de saida começar a "trinar".
Nesse ponto é a maxima intensidade do sinal de entrada para que o power nao sature.
Entao meça com o voltimetro esse nivel de sinal.
Geralmete os power baseados em TDA tem uma media de valor maximo de entrada entre 0,7 e 1V.
Tem pré que tem saida na casa dos 3-5V, principalmente os pré que o power é transistor ou pré a valvula. Por isso se faz necessario a adequaçao do nivel de sinal pré/power.
Agora voce adequa o nivel de saida do pré.
Injete um sinal de 1Khz 100mV no pré.
Com os controles de equalização e volume master (caso tiver) em max. e controle Gain no centro, ajuste o nivel de saida do pré para ter um valor proximo ao maximo (ou mais ou menos entre 65-80%) que o power aceitou sem saturar.
Conforme o caso o, para essa sujestao acima, o volume master também deve ser ajustado para o centro e nao em maximo, mas isso depende do projeto e dos testes feitos.
"trinar" defina por gentileza
Se eu entendi correto, o meu projeto de power, tem uma sensibilidade de entrada adequada para garantir as propriedades de um som limpo e hifi, digamos assim.
Como o pré vai variar de pré pra pŕe, depois de descobrir a sensibilidade, eu posso colocar uma chave e "corrigir" na ligação entre pré e power!
Não que essa chave vai atender a todos casos, mas umas 3 opções de ajuste na intensidade do sinal seria legal, não acha?
Você está certo, pode ser que não seja o transformador o responsável pela saturação, mas eu te pergunto, tu acha que o intenso sinal de entrada do pré pode causar o shutdown também?
Eu não pensei antes no ganho como problema porque achei que o máximo que o ganho incorreto causaria seria saturação! Muito obrigado pela dica!
(posso ter interpretado errado o que você falou mas acho que é isso né)
De qualquer forma me antecipei e cotei com o a.sim um de 24+24 com 5A, transformador de qualidade e que provavelmente não me deixará na mão nunca mais!
Pode ser loucura minha, mas por ter enrolado eu mesmo o transformador, eu não consigo ter confiança nele!
Estou viabilizando e correndo atrás de um freela de site ou e-commerce pra fazer e levantar uma verbinha!
Mesmo assim fiquei feliz, você deu esperança de não ser o transformador o único vilão!
Citação de: GrAmorin em 27 de Setembro de 2018, as 22:22:05
Outra coisa é observar a temperatura do TDA.
Uma fonte com riple pode fazer a temperatura do TDA subir, onde acontece os desligamentos.
Entao use uma fonte com otima filtragem.
Recomendaçao de pelo menos 1uF para cada 1mA, exemplo, se o transformador for 2A, eletroliticos de 2200uF.
Use tambem capacitores ceramicos/poliester.
Isso ta tranquilo, além de monitorar e ver que não esquentou nada, eu tenho uma ventoinha e um dissipador de AMD Semprom da época que fervia esses processadores socket 462!
Sobre a fonte de alimentação Simétrica, estão com 2 capacitores em paralelo tanto pra tensão positiva quanto negativa, fiz isso por sugestão do bossman que sugeriu como possibilidade ser pouca filtragem!
Acabei refazendo o layout e mantive com 2 em paralelo tanto para o rail + quanto para o rail -, até queria saber se posso montar com 1 só pra cada rail, pra ficar mais barato, custa 20 reais cada capacitor desse de 4700uF 63v aqui na minha cidade, ou ainda se por ter 2 pode forçar o transformador!
(Obs.: Posso chamar de rail o + e o - ?)
O meu transformador é 3A, olha os capacitores nessa foto, são os 4 da entrada, os 2 maiores são o rail negativo de 63v, e os menores de 50v também são de 4700uF!
Citação de: GrAmorin em 27 de Setembro de 2018, as 22:22:05
Bom, falei muita agua...
Gambiarras...
Mas é um modo pratico de resolver.
Sem ler já ajudou um monte, muito obrigado pelo teu tempo!
Estou refazendo separado as placas e pretendo montar numa caixa de fonte de computador vai ficar com 2 fans, bem ventiladinha!
Isso não demora, assim que eu remontar vou fazer o teste da sensibilidade!
Acredito que vou postar aqui o layout das placas antes de montar e fazer o teste, assim é possível os generosos do fórum me ajudarem a conferir antes de fazer placa e soldar tudo!
De novo, muito obrigado!
«
Última modificação: 28 de Setembro de 2018, as 18:13:13 por Marcus Vinícius
»
Registrado
HandMaker Colaborador em treinamento! Me desculpe se não te ajudei ou pareço redundante!
GrAmorin
Hand MasterMind
Offline
Sexo:
Mensagens: 3.354
Obrigado
-Dado: 5
-Recebido: 226
Re: Montagem de Power com TDA7294
«
Responder #245 :
28 de Setembro de 2018, as 20:03:47 »
Citação de: Marcus Vinícius em 28 de Setembro de 2018, as 14:47:14
"trinar" defina por gentileza
Trinar seria uma especie de vibrado, trepidado, ou picotado (cortado) rapidamente.
Alguns exemplos para ilustrar seria o ruido da cigarra (inseto), aquele som que as dançarinas de dança do ventre costumam fazer com a lingua, e algumas pronuncias em espanhol e italiano.
Para entender melhor "auditivamente" com um gerador de sinais ou no pc mesmo, faça uma onda senoidal de 1Khz e uma onda quadrada de 1Khz, e ouça-as.
A senoide é suave e a quadrada terá um trepidado. isso é o trinado,talvez voce conheça por outro termo.
Citação de: Marcus Vinícius em 28 de Setembro de 2018, as 14:47:14
Se eu entendi correto, o meu projeto de power, tem uma sensibilidade de entrada adequada para garantir as propriedades de um som limpo e hifi, digamos assim.
Corerto.
Citação de: Marcus Vinícius em 28 de Setembro de 2018, as 14:47:14
Como o pré vai variar de pré pra pŕe, depois de descobrir a sensibilidade, eu posso colocar uma chave e "corrigir" na ligação entre pré e power!
Não que essa chave vai atender a todos casos, mas umas 3 opções de ajuste na intensidade do sinal seria legal, não acha?
Muito boa a ideia.
Voce pode tambem adequar diretamente a saida dos prés.
Voce pode modificar o circuito na parte de ganho.
Ou a maneira mais simples, e que acredito ser melhor, é usar dois resistores, em uma configuraçao de divisor de voltagem (1 em serie com o sinal e o outro para GND), muitos prés ja tem esta parte no circuito, entao se os seus tiver é só ajustar os valores deles.
Mas a ideia da chave no power é muito boa, porque expande a possibilidade de testar outros prés futuramente.
Citação de: Marcus Vinícius em 28 de Setembro de 2018, as 14:47:14
... tu acha que o intenso sinal de entrada do pré pode causar o shutdown também?
Eu não pensei antes no ganho como problema porque achei que o máximo que o ganho incorreto causaria seria saturação! Muito obrigado pela dica! Wink (posso ter interpretado errado o que você falou mas acho que é isso né)
A interpretaçao está certa. Vejamos a seguir.
Principalmente na linha dos TDAs isso pode acontecer, com a linha LMs nao sei.
Para falar disso vou usar uma teoria bem simples.
Vamos supor que o power amplifique 10X o sinal de entrada.
Então, se entrar 0,5V vai sair 5V, se entrar 1V sai 10V, ... etc.
Agora se entra 5V, deveria sair 50V, o que estaria acima dos 40V (se for usado como base o power mencionado).
Na pratica, o que acontece, é que se o ganho do power for muito alto, acaba acionando o shutdown.
Por isso que se o sinal de entrada for muito alto, o power pode entrar em shutdown.
Agora vejamos alguns detalhes:
A tensao de saida nao pode ser maior que a alimentaçao.
2° detalhe, a tensao de 40V da alimentaçao, cai conforme a potencia de saida vai aumentando.
40V é a tensao quando o power esta em repouso, quando estiver com 50-80% da potencia, esta tensao cairá para uns 35-36V ou menos, exceto se tiver uma corrente muito grande no transformador.
Essa teoria pode ser obscura, mas na pratica é isso.
Outra coisa que ja vi acontecer nos TDAs é o ripple que mencionei no post anterior.
Mesmo que tenha ripple, voce pode nao ouvir um HUM porque o TDA "ameniza".
Porem, acaba acionando a proteçao do CI depois de algum tempo em funcionamento.
Mais uma dica sobre o sinal de entrada.
Esses dias atras eu estava mexendo em um projeto.
O sinal do pré era muito alto, e o power tinha amplificaçao baixa.
O power nao tinha um rendimento bom, e tambem tinha uma saturaçao.
Neste caso, sinal de 1V estava gerando uma saida de 2,5-3V, e o projeto em volume maximo nao gerava mais q 4-5W RMS, usando um TDA2050, transformador 15+15 x 2A.
Entao é melhor deixar os niveis de sinal mais adequado possivel.
Citação de: Marcus Vinícius em 28 de Setembro de 2018, as 14:47:14
... queria saber se posso montar com 1 só pra cada rail, pra ficar mais barato, custa 20 reais cada capacitor desse de 4700uF 63v aqui na minha cidade, ou ainda se por ter 2 pode forçar o transformador!
(Obs.: Posso chamar de rail o + e o - ?)
Forçar o transformador creio que nao força.
O que força o transformador é o consumo alto do circuito.
Pode fazer 1 capacitor para cada rail.
Apenas recomendo que o eletrolitico seja pelo menos 1uF para cada 1mA (2200 para 2A, 4700uF para 4A ou mesmo 5A).
Recomendo que tenha um ceramico de 100nF em paralelo com esses eletroliticos.
E ainda voce pode adicionar um terceiro ceramico ou polister, só que este vai um terminal no rail + e outro no rail -. Ou seja, nao vai ao GND, ele interliga os rails.
Citação de: Marcus Vinícius em 28 de Setembro de 2018, as 14:47:14
(Obs.: Posso chamar de rail o + e o - ?)
Tranquilamente.
Este é um termo usado em ingles rail = linha, rail + = linha +.
Registrado
https://www.facebook.com/gr.amorin
Marcus Vinícius
Colaborador
Offline
Sexo:
Mensagens: 908
Obrigado
-Dado: 104
-Recebido: 81
Re: Montagem de Power com TDA7294
«
Responder #246 :
02 de Outubro de 2018, as 22:53:22 »
GrAmorin, me ocorreu uma dúvida, eu até vou procurar as fotos nos backups...
Quando comprei o fio pra enrolar o secundário do meu transformador, levei o antigo e disseram que era fio pra 3A, não sei te especificar em AWG porque na época (5~6 anos atrás), eu não era tão atento aos detalhes!
Então me ocorreu uma dúvida, se meu transformador, foi enrolado por mim com esse fio pra 3A e ele tem 28v+28v, obviamente um transformador com CT, da pra dizer que depois de retificado a capacidade dele é 6A, a soma dos dois taps do transformador ou to viajando?
Dando sequência:
Peguei um esquema de fonte simétrica do material de Fontes do GrAmorin, disponível no tópico:
http://www.handmades.com.br/forum/index.php?topic=3464.0
E Download
http://www.4shared.com/office/LJ6GVSI5/Fonte.html
Spoiler
(clique para mostrar ou esconder)
Esse esquema aqui:
Refiz ele no Eagle pra fazer o layout da placa, se alguém tiver alguma observação ou correção, seria legal revisar o esquema antes de finalizar o layout:
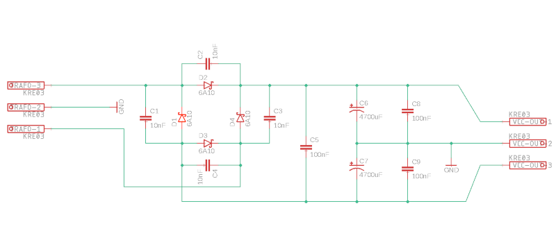
Fonte Simétrica, para transformador de 24v+24v 5A:
Apesar de em tese eu ter feito igual do GrAmorin, ele comentou no tópico da fonte simétrica que o pdf estava temporariamente indisponível para correção, por isso fiquei com esse receio!
(Revisada pelo GrAmorin)
Crédito do desenvolvimento do Esquema: GrAmorin;
Releitura: Marcus (Eu)
«
Última modificação: 04 de Outubro de 2018, as 10:10:50 por Marcus Vinícius
»
Registrado
HandMaker Colaborador em treinamento! Me desculpe se não te ajudei ou pareço redundante!
Lamer
Handmaker
Offline
Sexo:
Mensagens: 1.629
Obrigado
-Dado: 79
-Recebido: 105
Re: Montagem de Power com TDA7294
«
Responder #247 :
03 de Outubro de 2018, as 01:45:13 »
Bom rever vocês, Marcus e GrAmorin.
Marcus, na minha humilde opinião, usaria apenas um capacitor de 4700uF para cada rail.
Mas se quiser continuar com esse super filtro, eu aconselho trocar um dos capacitores, garantindo que os dois rails ficassem com a mesma configuração.
Exemplo:
Atualmente:
rail1: Marca A +Marca A
rail2: Marca B +Marca B
Após a troca:
rail1: Marca A +Marca B
rail2: Marca A +Marca B
Att.
Registrado
Marcus Vinícius
Colaborador
Offline
Sexo:
Mensagens: 908
Obrigado
-Dado: 104
-Recebido: 81
Re: Montagem de Power com TDA7294
«
Responder #248 :
03 de Outubro de 2018, as 08:12:25 »
Citação de: Lamer em 03 de Outubro de 2018, as 01:45:13
Bom rever vocês, Marcus e GrAmorin.
Marcus, na minha humilde opinião, usaria apenas um capacitor de 4700uF para cada rail.
Após a troca:
rail1: Marca A +Marca B
rail2: Marca A +Marca B
Att.
Obrigado Lamer, bom te ver também professor! Revendo minhas mensagens do começo, baita força você já me deu né?
---
Eu já removi a super filtragem, pela questão de não necessitar e porque era uma sugestão de teste!
Acabei deixando e levando a ideia do teste pra placa, porque na época eu achei que ia ficar mais folgado e estabilizado se deixasse com 2, hoje já penso na simplicidade, custo e reprodução.
Isso que tu falou, tava me incomodando as tensões máximas diferentes e fabricantes, pode ser loucura, mas vai saber né, eu cheguei a fazer a config: Marca A +Marca B, só pra testar!
Eu medi, não deu muita diferença, mas eu entendo o teu ponto, só medindo enquanto toca pra acompanhar todas as flutuações que podem acontecer!
No esquema atualizado aqui algumas mensagens pra cima, já tem só 1, também troquei a ponte retificadora por diodos, pra facilitar quem for remontar, diodo se acha em todo lugar, além disso, os famosos capacitores cerâmicos de entrada e poliéster na saída filtrando, conforme sugestão do GrAmorin....
Registrado
HandMaker Colaborador em treinamento! Me desculpe se não te ajudei ou pareço redundante!
GrAmorin
Hand MasterMind
Offline
Sexo:
Mensagens: 3.354
Obrigado
-Dado: 5
-Recebido: 226
Re: Montagem de Power com TDA7294
«
Responder #249 :
03 de Outubro de 2018, as 20:10:59 »
Citação de: Lamer em 03 de Outubro de 2018, as 01:45:13
Bom rever vocês, Marcus e GrAmorin.
Citação de: Marcus Vinícius em 02 de Outubro de 2018, as 22:53:22
Então me ocorreu uma dúvida, se meu transformador, foi enrolado por mim com esse fio pra 3A e ele tem 28v+28v, obviamente um transformador com CT, da pra dizer que depois de retificado a capacidade dele é 6A, a soma dos dois taps do transformador ou to viajando?
Pode ser impreciso medir pelo fio, o mais adequado seria medir com base no diametro da secçao do nucleo do transformador.
Com base na seçao do nucleo do transformador da para saber qual potencia maxima pode extrair dele.
Sabendo a potencia e a voltagem, da para descobrir a corrente aproximada.
Sobre um transformador, por exemplo, 28+28 x3A ser 3A ou 6A, ja vi divergencias sobre esse assunto.
Ja vi algumas pessoas afirmarem que seja 3A no total e ja vi pessoas afirmarem que seja 2 enrolamentos de 3A totalizando 6A.
Uma outra informaçao que ja vi a respeito, é que seria 3A em 28V e os mesmo 3A em 56V (28+28).
Particularmente para mim, um transformador V+V xA, esse A seria o transformador total e nao cada enrolamento.
Teoricamente (28+28 3A), teria 2 enrolamentos de 1,5A em uso simultaneo, ou um enrolamento estaria com 3A e o outro enrolamento estaria em repouso (0A).
Talvez varia de fabricante para fabricante.
Vou repassar o que aprendi em um artigo do Newton Braga, em uma revista (Eletronica Total).
Nesta revista tinha uma fonte de 12V 2A (talvez a voltagem nao era essa, mas vai como exemplo).
Este projeto pedia um transformador 12+12 2A, e os diodos que usavam eram 1N400x.
Daí veio uma explicaçao, se o transformador é 2A nao deveria usar diodo de 2A? porque diodo de 1A?
A resposta era que o transformador é 2A mas cada enrolamento tinha 1A, por isso poderia usar diodo de 1A.
Citação de: Marcus Vinícius em 02 de Outubro de 2018, as 22:53:22
Apesar de em tese eu ter feito igual do GrAmorin, ele comentou no tópico da fonte simétrica que o pdf estava temporariamente indisponível para correção, por isso fiquei com esse receio!
O circuito está certo, a correçao mencionada estava na guia de montagem onde um eletrolitico estava colocado invertido, assim quando ligava a fonte este eletrolitico estourava. mas esse erro estava apenas na ilustraçao de montagem, no circuito estava correto.
Ate agradeço, porque me serviu de lembrança, pensei que tinha postado a versao corrigida.
Registrado
https://www.facebook.com/gr.amorin
Marcus Vinícius
Colaborador
Offline
Sexo:
Mensagens: 908
Obrigado
-Dado: 104
-Recebido: 81
Re: Montagem de Power com TDA7294
«
Responder #250 :
17 de Outubro de 2018, as 17:07:23 »
Segue o layout da fonte,
NÃO TESTADO
:
O Esquema é o mesmo do PDF de fonte do GrAmorim para
Fonte Simétrica
, ajustado os valores de componentes para suportar 5A.
---
Se alguém puder ajudar a revisar vou montar e testar, acho que é mais ou menos isso!
Registrado
HandMaker Colaborador em treinamento! Me desculpe se não te ajudei ou pareço redundante!
xformer
Administrator
DIY Freak
Offline
Sexo:
Mensagens: 6.372
Obrigado
-Dado: 75
-Recebido: 2090
e^(i x pi)+1=0
Re: Montagem de Power com TDA7294
«
Responder #251 :
17 de Outubro de 2018, as 17:49:07 »
Citação de: Marcus Vinícius em 17 de Outubro de 2018, as 17:07:23
Se alguém puder ajudar a revisar vou montar e testar, acho que é mais ou menos isso!
Esse diodo 6A10 é tão maior que o 1N4007, com terminais (leads) bem mais grossos (1,3mm) que você precisa desenhar ilhas (pad) bem maiores para soldá-los. Só o furo que você vai ter de fazer pra inserir esses diodos já arregaça a ilha e estoura a trilha fina que você desenhou, ficando sem cobre pra soldar.
E dê mais espaço para a dobra do terminal dele. Você fez muito rente ao encapsulamento, não vai conseguir dobrar os terminais pra ficar no espaçamento entre as ilhas de soldagem dele.
Você vai colocar e dimensionar componentes para 5A, mas suas trilhas são muito finas. Use trilhas de 3 a 4mm pelo menos (e as ilhas idem). Não só os componentes devem aguentar a alta corrente, mas o circuito impresso também (não é por falta de espaço). Pode inclusive fazer com grandes áreas de condução, ao invés de usar o preenchimento restante só para o plano de terra.
«
Última modificação: 17 de Outubro de 2018, as 17:51:05 por xformer
»
Registrado
O que se escreve com "facilidade" costuma ser lido com dificuldade pelos outros. Se quiser ajuda em alguma coisa, escreva com cuidado e clareza. Releia sua mensagem postada e corrija os erros.
Marcus Vinícius
Colaborador
Offline
Sexo:
Mensagens: 908
Obrigado
-Dado: 104
-Recebido: 81
Re: Montagem de Power com TDA7294
«
Responder #252 :
17 de Outubro de 2018, as 17:55:44 »
Citação de: xformer em 17 de Outubro de 2018, as 17:49:07
Esse diodo 6A10 é tão maior que o 1N4007, com terminais (leads) bem mais grossos (1,3mm) que você precisa desenhar ilhas (pad) bem maiores para soldá-los. ta corrente, mas o circuito impresso também (não é por falta de espaço). Pode inclusive fazer com grandes áreas de condução, ao invés de usar o preenchimento restante só para o plano de terra.
Que rápido, muito obrigado!
Os diodos eu usei um outro baseado no GRID dele justamente pra dar mais folga na dobra, eu imprime em papel comum e engatei no papel, deixei bastante espaço pra dobra e no papel parecia o suficiente pra furar, mas voutestar de novo. Quando chegar em casa mando uma foto.
Vou ajustar as trilhas, a ideia é preencher bem mais mesmo, assim que ajustar eu subo!
No mais, a questão da disposição, alguém nota alguma melhoria evidente que eu posso não ter percebido?
Registrado
HandMaker Colaborador em treinamento! Me desculpe se não te ajudei ou pareço redundante!
xformer
Administrator
DIY Freak
Offline
Sexo:
Mensagens: 6.372
Obrigado
-Dado: 75
-Recebido: 2090
e^(i x pi)+1=0
Re: Montagem de Power com TDA7294
«
Responder #253 :
17 de Outubro de 2018, as 18:12:50 »
Pode fazer trilhas e ilhas grandes e grossas assim (comparada com as trilhas finas e ilhas oblongas que são para perna de ci):
Outra coisa, tente deixar pelo menos uns 5mm da dobra do terminal para o encapsulamento do diodo e solde o diodo deixando um espaço embaixo (uns 5mm), afastado da placa. Esse diodo pode esquentar (pode até ser 1V x 5A = 5W).
Registrado
O que se escreve com "facilidade" costuma ser lido com dificuldade pelos outros. Se quiser ajuda em alguma coisa, escreva com cuidado e clareza. Releia sua mensagem postada e corrija os erros.
Marcus Vinícius
Colaborador
Offline
Sexo:
Mensagens: 908
Obrigado
-Dado: 104
-Recebido: 81
Re: Montagem de Power com TDA7294
«
Responder #254 :
17 de Outubro de 2018, as 18:44:21 »
Xformer,
Ainda bem que você insistiu, quando tu falou dos diodos eu fiquei com a pulga porque já tinha testado e imprimi de novo no papel! Depois de imprimir de novo, notei que estava menor mesmo! Enquanto eu fazia o layout estava tentando achar um maior e acabei trocando por um menor
Quando tu comentou eu estranhei mas refiz o teste no papel, obrigado pela insistência!
Vou aumenta-los sim, do jeito que ficou agora, o diodo que eu tinha dobrado pra testar, não encaixa mais!
Provavelmente vou fazer esse diodo se eu não achar um bom!
Registrado
HandMaker Colaborador em treinamento! Me desculpe se não te ajudei ou pareço redundante!
Páginas:
1
2
3
4
5
6
7
8
9
10
11
12
13
14
15
16
17
18
1
...
15
16
[
17
]
18
Ir para o Topo
Imprimir
« tópico anterior
tópico seguinte »
Ir para:
Por favor selecione um destino:
-----------------------------
Fórum Geral
-----------------------------
=> Solicitação de Novos Registros
=> Avisos
=> Alto-falantes
=> Amplificadores
=> Microfones
=> Luthieria
=> Placas de Circuito Impresso
=> Eletrônica
=> Ferramentas, Instrumentos, Maquinário e Gambiarras
=> Microcontroladores e Eletrônica Digital
=> Coluna Home Studio
=> Pedais e efeitos
=> Samples, Vídeos e Músicas
=> Softwares
=> Área do Iniciante
-----------------------------
Lançamento de Novos Projetos
-----------------------------
=> Amplificadores transistorizados
=> Amplificadores valvulados
=> Caixas para alto-falantes
=> Pedais de efeito
=> Layout de projetos
-----------------------------
Dúvidas e Sugestões
-----------------------------
=> Críticas e Elogios
=> Dúvidas
=> Sugestões
-----------------------------
Compra/Venda
-----------------------------
=> Componentes e peças para construção
=> Equipamentos Usados
=> Projetos Montados
-----------------------------
Off Topic
-----------------------------
=> Conhecimento
=> Humor
-----------------------------
Dúvidas e Sugestões
-----------------------------
=> Resenhas - Reviews
===> Amplificadores
===> Guitarras
===> Pedais
-----------------------------
Off Topic
-----------------------------
=> Off-Topic
-----------------------------
Fórum Geral
-----------------------------
===> Arduino
===> Microchip PIC
===> Atmel AVR ATMEGA
-----------------------------
Compra/Venda
-----------------------------
=> Outros (revistas, livros, discos, serviços, etc)
-----------------------------
Off Topic
-----------------------------
=> Jornal
-----------------------------
Fórum Geral
-----------------------------
=> Lata Velha
=> Impressão 3D
===> Raspberry Pi
=> Modelos SPICE
Carregando...
SimplePortal 2.3.3 © 2008-2010, SimplePortal