Home
Ajuda
Regras
Pesquisa
Login
Registrar
Bem-vindo,
Visitante
. Por favor faça o
Login
ou
Registro
.
09 de Dezembro de 2025, as 21:57:11
1 Hora
1 Dia
1 mês
1 Ano
Sempre
Login com nome de usuário, senha e duração da sessão
Handmades
>
Lançamento de Novos Projetos
>
Amplificadores valvulados
>
Projeto Amplificador Hi-fi
Páginas:
1
2
3
4
5
6
7
8
9
10
11
12
13
14
15
16
17
1
...
11
12
[
13
]
14
15
...
17
Ir para o Fundo
« tópico anterior
tópico seguinte »
Imprimir
Autor
Tópico: Projeto Amplificador Hi-fi (Lida 93737 vezes)
JB.Santos
Iniciante
Offline
Mensagens: 163
Obrigado
-Dado: 58
-Recebido: 26
Re: Projeto Amplificador Hi-fi
«
Responder #180 :
28 de Janeiro de 2020, as 16:19:12 »
Aí sim! O que eu não sabia era que o "enrolamento de realimentação negativa no catodo deve ter x% das espiras do primário", não entendia qual o parametro utilizado para determina-lo.
Li sim todo o trabalho, entendi perfeitamente os taps 5%, 10%, 15% e 20%, mas não conseguia descobrir o tamanho total do enrolamento de realimentação.
Postei o outro esquema porque, o circuito, praticamente até a etapa de saida será o mesmo, a alteração será na etapa de saída.
Muito obrigado, ajudou muito.
Registrado
A.Sim
Handmaker
Offline
Sexo:
Mensagens: 1.241
Obrigado
-Dado: 86
-Recebido: 368
Re: Projeto Amplificador Hi-fi
«
Responder #181 :
28 de Janeiro de 2020, as 16:27:58 »
A realimentação de catodo é positiva. Vejam a fase dos enrolamentos. A intenção é diminuir a resistência de placa e aumentar o ganho do estágio.
Registrado
Transformadores Schatz
...The bitterness of poor quality [transformers] is remembered long after the sweetness of today's funny gadgets low price has faded from memory... (obsoletetellyemuseum)
- pelo retorno do tópico "Chinelagem" !
tcholopi
Iniciante
Offline
Sexo:
Mensagens: 174
Obrigado
-Dado: 108
-Recebido: 14
Re: Projeto Amplificador Hi-fi
«
Responder #182 :
28 de Janeiro de 2020, as 17:01:27 »
Pesquisando na internet encontrei esse pré do aikido (pelo jeito é um circuito famoso), porém não encontrei muita explicação de como ele funciona.
Poderiam me tirar essa dúvida, de como esse circuito funciona e se eu poderia utilizar essa configuração com o power postado anteriormente no tópico, com as 6V6 em UL?
Registrado
JB.Santos
Iniciante
Offline
Mensagens: 163
Obrigado
-Dado: 58
-Recebido: 26
Re: Projeto Amplificador Hi-fi
«
Responder #183 :
28 de Janeiro de 2020, as 20:38:10 »
Olá tcholopi
Eu já entrei neste site e tem umas coisas interessantes acho que, se construir conforme o esquema, vai funcionar. Mas, agora, o resultado só dá pra saber depois de pronto.
Eu fiz um pré baseado neste do site abaixo e achei que ficou bom:
https://www.cascadetubes.com/the-universal-preamp/
http://diyaudioprojects.com/Tubes/Universal-Tube-Preamplifier/
Aqui está ele, vê se consegue visualizar:
https://www.dropbox.com/sh/s9wt3acclrz5cjp/AACQ8tbk-rh5i86qDbSxPxN7a?dl=0
Registrado
xformer
Administrator
DIY Freak
Offline
Sexo:
Mensagens: 6.370
Obrigado
-Dado: 75
-Recebido: 2089
e^(i x pi)+1=0
Re: Projeto Amplificador Hi-fi
«
Responder #184 :
29 de Janeiro de 2020, as 08:41:05 »
Citação de: A.Sim em 28 de Janeiro de 2020, as 16:27:58
A realimentação de catodo é positiva. Vejam a fase dos enrolamentos. A intenção é diminuir a resistência de placa e aumentar o ganho do estágio.
Segundo o autor do projeto, o intuito é que a realimentação seja negativa, informada em diversos trechos do documento:
Provavelmente ele se equivocou ao desenhar o esquema, ou se esqueceu de colocar as bolinhas indicando as fases do enrolamento, como foi feito aqui:
Dependendo de como se liga os dois fios do enrolamento "terciário", se consegue uma realimentação negativa, ou se inverter os dois fios, se consegue a realimentação positiva. O JBSantos poderá testar os dois modos.
Registrado
O que se escreve com "facilidade" costuma ser lido com dificuldade pelos outros. Se quiser ajuda em alguma coisa, escreva com cuidado e clareza. Releia sua mensagem postada e corrija os erros.
JB.Santos
Iniciante
Offline
Mensagens: 163
Obrigado
-Dado: 58
-Recebido: 26
Re: Projeto Amplificador Hi-fi
«
Responder #185 :
29 de Janeiro de 2020, as 11:07:52 »
Obrigado Xformer por pesquisar e responder.
https://i.postimg.cc/G3Ts1DwN/Feedback-negativo.png
http://www.audiopax.com/pt-br/Artigos.html
«
Última modificação: 29 de Janeiro de 2020, as 11:09:48 por JB.Santos
»
Registrado
xformer
Administrator
DIY Freak
Offline
Sexo:
Mensagens: 6.370
Obrigado
-Dado: 75
-Recebido: 2089
e^(i x pi)+1=0
Re: Projeto Amplificador Hi-fi
«
Responder #186 :
29 de Janeiro de 2020, as 16:49:26 »
Citação de: tcholopi em 28 de Janeiro de 2020, as 17:01:27
Pesquisando na internet encontrei esse pré do aikido (pelo jeito é um circuito famoso), porém não encontrei muita explicação de como ele funciona.
Poderiam me tirar essa dúvida, de como esse circuito funciona e se eu poderia utilizar essa configuração com o power postado anteriormente no tópico, com as 6V6 em UL?
O primeiro estágio, segundo o ValveWizard é um estágio "half-mu", com alguma explicação aqui (é o da figura 4b):
http://www.valvewizard.co.uk/SRPP_Blencowe.pdf
O segundo estágio eu não achei nem no Valve Wizard e nem no livro do Morgan Jones. Parece ser um estágio seguidor de catodo com carga ativa parcial. Não tenho conhecimento para dizer como funciona.
Mas o circuito funciona no simulador. Eu simulei com a 12AU7 que tem mu parecido com a 6SN7 e o ganho do pré é quase 6x.
«
Última modificação: 29 de Janeiro de 2020, as 17:24:16 por xformer
»
Registrado
O que se escreve com "facilidade" costuma ser lido com dificuldade pelos outros. Se quiser ajuda em alguma coisa, escreva com cuidado e clareza. Releia sua mensagem postada e corrija os erros.
JB.Santos
Iniciante
Offline
Mensagens: 163
Obrigado
-Dado: 58
-Recebido: 26
Re: Projeto Amplificador Hi-fi
«
Responder #187 :
30 de Janeiro de 2020, as 14:49:26 »
Olá pessoal
Devagar as coisas estão indo...
Materiais para iniciar a montagem eu já tenho quase todos, só falta os transforadores de saída.
Vou começar a fazer o layout e ver como será o posicionamento dos componentes no gabitete, que ainda não fiz, ainda não defini como serão as especificações do transformador de saída para encomendar.
https://i.postimg.cc/KjtfHGTM/2020-01-30-11-20-26.jpg
https://i.postimg.cc/zGprQ5w6/2020-01-30-11-29-16.jpg
Registrado
tcholopi
Iniciante
Offline
Sexo:
Mensagens: 174
Obrigado
-Dado: 108
-Recebido: 14
Re: Projeto Amplificador Hi-fi
«
Responder #188 :
30 de Janeiro de 2020, as 15:09:00 »
Citar
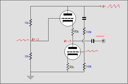
O segundo estágio eu não achei nem no Valve Wizard e nem no livro do Morgan Jones. Parece ser um estágio seguidor de catodo com carga ativa parcial.
Pelo que entendi ele serve para cancelar a distorção vinda do B+. Segue um exemplo.
Spoiler
(clique para mostrar ou esconder)
«
Última modificação: 31 de Janeiro de 2020, as 17:02:08 por tcholopi
»
Registrado
JB.Santos
Iniciante
Offline
Mensagens: 163
Obrigado
-Dado: 58
-Recebido: 26
Re: Projeto Amplificador Hi-fi
«
Responder #189 :
31 de Janeiro de 2020, as 15:11:58 »
Olá
Não sei se esse assunto já foi tratado em algum tópico aqui no fórum, mas já li algumas discussões sobre esse assunto em outros momentos.
“Casamento de válvulas em amplificadores push pull”.
Alguns argumentam que é necessária para que as válvulas trabalhem em sintonia, outros que as válvulas se desgastam de maneira diferente com o passar do tempo e, portanto, esse casamento deixaria de existir. Também os outros componentes do circuito como resistores e capacitores não possuem precisão, admitindo tolerâncias que vão de 1 a 20%.
Qual a opinião de vocês ?
Registrado
tcholopi
Iniciante
Offline
Sexo:
Mensagens: 174
Obrigado
-Dado: 108
-Recebido: 14
Re: Projeto Amplificador Hi-fi
«
Responder #190 :
31 de Janeiro de 2020, as 16:58:30 »
Já li no site
https://robrobinette.com/
que não há necessidade de o par ser casado para amplificador de guitarra. Se não me engano no valvewizard também tem algo assim. Até onde sei, é desejável o par ser casado em hi-fi para evitar algum desbalanço.
Registrado
xformer
Administrator
DIY Freak
Offline
Sexo:
Mensagens: 6.370
Obrigado
-Dado: 75
-Recebido: 2089
e^(i x pi)+1=0
Re: Projeto Amplificador Hi-fi
«
Responder #191 :
31 de Janeiro de 2020, as 17:22:20 »
Quando você tem uma saída em um transformador Push-Pull, é interessante que haja um cancelamento da componente contínua da corrente que flui para cada ponta do primário a partir da tomada central (que se liga na fonte de alta tensão). Assim, se o amplificador for polarizado para ser classe AB ou A (ou mesmo B) tem de se fazer com que as válvulas conduzam a mesma corrente de placa e/ou catodo, dessa forma cancelando a magnetização do núcleo por correntes contínuas e deixando o funcionamento em cada semi ciclo o mais simétrico possível. No caso de se querer distorção (para guitarra), então a preocupação é menor, embora se perca potência.
Se as válvulas forem casadas, isto é, que conduzam a mesma corrente com a mesma tensão de polarização na grade de controle, é o ideal, principalmente se a polarização for automática por resistor de catodo. No caso da polarização ser do tipo fixa, isto é, com uma tensão negativa aplicada às grades de controle (implementa-se uma fonte negativa) que pode ser ajustável individualmente para cada válvula, então se consegue ajustar as correntes para que sejam iguais. No caso de não haver o ajuste individual e separado para cada válvula de saída, então cai no mesmo problema da polarização por resistor de catodo e é melhor usar pares casados.
É lógico que pode haver uma pequena diferença (talvez uns 5mA) que não vai prejudicar tanto. E com o passar do tempo e desgaste das válvulas (ou mesmo troca), em amplificadores high end, sempre se pode fazer o reajuste das correntes individuais de cada válvula.
«
Última modificação: 31 de Janeiro de 2020, as 17:47:56 por xformer
»
Registrado
O que se escreve com "facilidade" costuma ser lido com dificuldade pelos outros. Se quiser ajuda em alguma coisa, escreva com cuidado e clareza. Releia sua mensagem postada e corrija os erros.
A.Sim
Handmaker
Offline
Sexo:
Mensagens: 1.241
Obrigado
-Dado: 86
-Recebido: 368
Re: Projeto Amplificador Hi-fi
«
Responder #192 :
31 de Janeiro de 2020, as 17:50:10 »
Olá.
O tema "casamento de válvulas" me fez lembrar algo que estudamos esse semestre em Política e Teoria do Estado; "a liberdade dos antigos comparada à liberdade dos modernos".
Os antigos tinham duas realidades que não mais existem hoje: uma quantidade enorme de válvulas nas lojas e os componentes eletrônicos bem caros. Sim, Eletrônica já foi um passatempo caro. E, naquele tempo, tudo precisava ser construído com o mínimo de componentes - até por uma questão de confiabilidade, já que um resistor "de carvão" ou um capacitor de papel duravam cerca de dois anos, em serviço. Com isso, o equilíbrio do estágio de saída em PP era obtido com válvulas casadas, economizando componentes e simplificando o circuito. Bastava ir na loja, pedir algumas no balcão e, no testador de válvulas da própria loja, escolher duas que fossem mais próximas. A dispersão de parâmetros, nas válvulas, não é grande como a dispersão nos parâmetros dos transistores, então, num mesmo lote, elas já são muito parecidas entre si e ficava fácil achar duas praticamente idênticas.
Os modernos têm hoje uma quantidade restrita de válvulas nas lojas, e dificilmente haverá um testador de válvulas no balcão. Eles já evaporaram há mais de 30 anos. A loja decerto tem em estoque umas cinco ou dez válvulas, e o dono da loja não vai deixar ninguém ficar manuseando as suas preciosas válvulas, importadas a peso de ouro e com preço várias vezes o mesmo ouro, para achar duas com as mesmas características. Par casado, se o dono da loja tiver um, vai ter preço maior do que duas válvulas separadas...regra do Mercado ! A sorte é que, hoje, os componentes são baratos e confiáveis, assim, é possível incorporar no circuito os ajustes de "corrente de repouso" e " balanço AC". Com esses dois ajustes, o montador pode comprar duas válvulas do mesmo lote ( para que não sejam muito diferentes entre si ), regular as correntes quiescentes de ambas as válvulas do PP para o mesmo valor e, depois, ajustar para que as excursões de tensão de placa sejam idênticas, dispensando o par casado.
Os amplificadores do A.Sim são sempre construídos assim.
«
Última modificação: 31 de Janeiro de 2020, as 17:59:55 por A.Sim
»
Registrado
Transformadores Schatz
...The bitterness of poor quality [transformers] is remembered long after the sweetness of today's funny gadgets low price has faded from memory... (obsoletetellyemuseum)
- pelo retorno do tópico "Chinelagem" !
xformer
Administrator
DIY Freak
Offline
Sexo:
Mensagens: 6.370
Obrigado
-Dado: 75
-Recebido: 2089
e^(i x pi)+1=0
Re: Projeto Amplificador Hi-fi
«
Responder #193 :
31 de Janeiro de 2020, as 18:03:39 »
Citação de: JB.Santos em 31 de Janeiro de 2020, as 15:11:58
Qual a opinião de vocês ?
Só uma coisa: não precisa se preocupar com isso para o seu amplificador, já que ele será SE, Se o vendedor ofereceu ou forçou a compra mais cara de um par casado, isso não faz sentido para o seu caso.
Registrado
O que se escreve com "facilidade" costuma ser lido com dificuldade pelos outros. Se quiser ajuda em alguma coisa, escreva com cuidado e clareza. Releia sua mensagem postada e corrija os erros.
JB.Santos
Iniciante
Offline
Mensagens: 163
Obrigado
-Dado: 58
-Recebido: 26
Re: Projeto Amplificador Hi-fi
«
Responder #194 :
31 de Janeiro de 2020, as 18:12:25 »
Voltando ao assunto "enrolamento para realimentação do catodo.
Pedi um orçamento para um fabricante e ele quer saber qual a impedânncia deste enrolamento, e aí ?
No site japonês Softone aparece dois enrolamentos de 16 Ohmms que podem ser ligados em série ou paralelo.
https://i.postimg.cc/JzvRGN1C/Enrolamento-realimenta-o-catodo.png
No site Novacon não diz a impedância só detalha o número de espiras em cada camada e a ligação em paralelo.
https://i.postimg.cc/8CfPHyyC/transformador-saida-esquema-de-montagem.jpg
«
Última modificação: 31 de Janeiro de 2020, as 19:14:55 por JB.Santos
»
Registrado
Páginas:
1
2
3
4
5
6
7
8
9
10
11
12
13
14
15
16
17
1
...
11
12
[
13
]
14
15
...
17
Ir para o Topo
Imprimir
« tópico anterior
tópico seguinte »
Ir para:
Por favor selecione um destino:
-----------------------------
Fórum Geral
-----------------------------
=> Solicitação de Novos Registros
=> Avisos
=> Alto-falantes
=> Amplificadores
=> Microfones
=> Luthieria
=> Placas de Circuito Impresso
=> Eletrônica
=> Ferramentas, Instrumentos, Maquinário e Gambiarras
=> Microcontroladores e Eletrônica Digital
=> Coluna Home Studio
=> Pedais e efeitos
=> Samples, Vídeos e Músicas
=> Softwares
=> Área do Iniciante
-----------------------------
Lançamento de Novos Projetos
-----------------------------
=> Amplificadores transistorizados
=> Amplificadores valvulados
=> Caixas para alto-falantes
=> Pedais de efeito
=> Layout de projetos
-----------------------------
Dúvidas e Sugestões
-----------------------------
=> Críticas e Elogios
=> Dúvidas
=> Sugestões
-----------------------------
Compra/Venda
-----------------------------
=> Componentes e peças para construção
=> Equipamentos Usados
=> Projetos Montados
-----------------------------
Off Topic
-----------------------------
=> Conhecimento
=> Humor
-----------------------------
Dúvidas e Sugestões
-----------------------------
=> Resenhas - Reviews
===> Amplificadores
===> Guitarras
===> Pedais
-----------------------------
Off Topic
-----------------------------
=> Off-Topic
-----------------------------
Fórum Geral
-----------------------------
===> Arduino
===> Microchip PIC
===> Atmel AVR ATMEGA
-----------------------------
Compra/Venda
-----------------------------
=> Outros (revistas, livros, discos, serviços, etc)
-----------------------------
Off Topic
-----------------------------
=> Jornal
-----------------------------
Fórum Geral
-----------------------------
=> Lata Velha
=> Impressão 3D
===> Raspberry Pi
=> Modelos SPICE
Carregando...
SimplePortal 2.3.3 © 2008-2010, SimplePortal